tyc5997太阳集团(股份公司)·Official website
设为首页
加入收藏
首页
集团首页
公司首页
关于我们
tyc5997太阳集团简介
公司领导
机构设置
公司委员会
党建工作
制度汇编
理论学习
党员发展
团队队伍
教师名录
教授风采
博士名录
本科教育
专业介绍
教学研究
本科生教学成果奖
研究生教育
学科介绍
研究生导师
研究生招生
公司产品
研究生苑
研究生教学成果奖
科学研究
科研平台
科研项目
学术交流
评估认证
团学工作
团学机构
团学动态
资助工作
学子风采
员工工作
杰出员工
毕业合影
团学工作
团学机构
团学动态
资助工作
学子风采
团学机构
当前位置:
首页
>>
团学工作
>>
团学机构
>> 正文
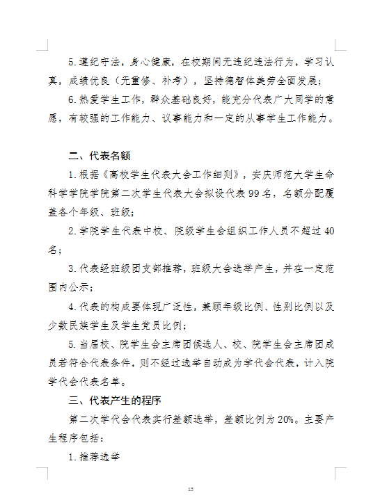
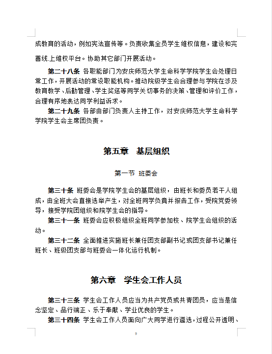
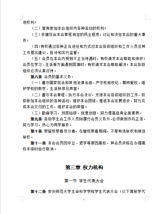
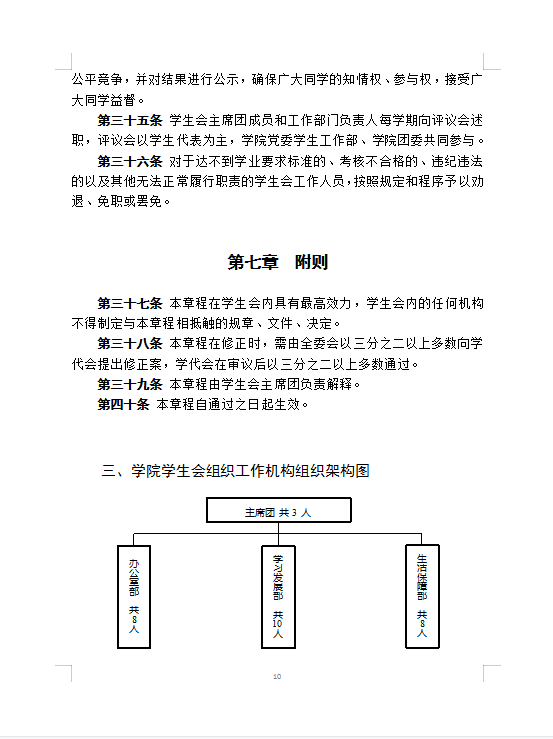
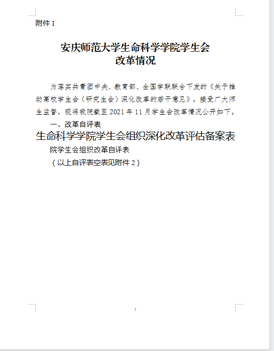
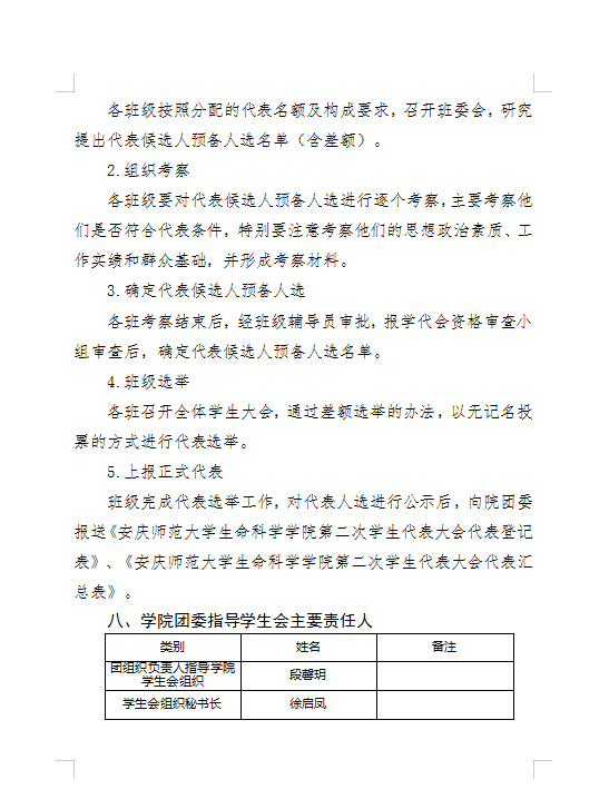
tyc5997太阳集团员工会改革情况的公示
发布日期:2021-11-22 作者: 来源:tyc5997太阳集团 点击:
【
关闭
】