公司产品

当前位置: 首页 >> 研究生教育 >> 公司产品 >> 正文

2022届硕士研究生学位论文答辩会

发布日期:2022-05-22    作者:     来源:tyc5997太阳集团     点击:


tyc5997太阳集团 2022 届硕士研究生学位论文答辩会 

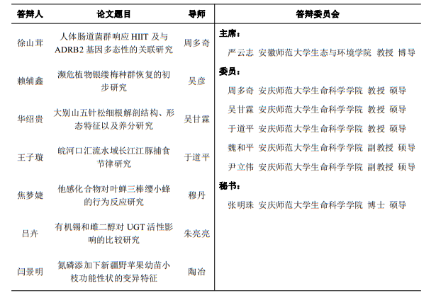
第一组:生态学 

时间:2022   日(星期三)8:30     地点:G411 

答辩形式:线上线下结合


第二组:学科教学(生物)

时间:202261日(星期三)8:00  地点:G402

答辩形式:线上线下结合




上一条:tyc5997太阳集团举办教育硕士学科教学(生物)专业教学技能大赛 下一条:tyc5997太阳集团成功举行2022届硕士研究生学位论文预答辩

关闭